2020年10月19日
铜是人类发现最早的金属之一。铜是一种与人类关系密切的有色金属。广泛应用于电气、轻工、机械制造、建筑工业、国防工业等领域。随着中国和印度等新兴市场的崛起,对矿产产品,特别是铜资源的需求增加。目前,中国已成为世界上最大的铜消费国,我国铜资源对外依存度较高。鉴于我国对铜资源的高度依赖和铜资源供需紧张的现状,有必要掌握全球铜资源和经济状况,分析铜资源结构,预测铜产业的发展趋势。
资源结构主要从储量结构、产出控制结构和资本(主要是股权信息)三个方面对铜资源结构进行分析,从而为我国铜矿业的发展提供有针对性的建议。
1.铜储备模式
2011年,全球铜储量为6.9亿吨,同比增长9.5%。智利和澳大利亚的铜储量显著增加。铜资源分布在全球各地。储量较大的国家有智利、秘鲁和澳大利亚,其次是墨西哥、美国、中国、印度尼西亚、俄罗斯、波兰、刚果(金沙萨)、赞比亚等,见图1。

全球铜资源主要集中在环太平洋中、新生代铜金带(包括智利、秘鲁、美国、加拿大、菲律宾、印度尼西亚、巴布亚新几内亚)和阿尔卑斯-喜马拉雅中生代斑岩铜带(包括前南斯拉夫、伊朗、巴基斯坦、中国等国家),中亚-蒙古古生代斑岩铜矿带(包括乌兹别克斯坦、哈萨克斯坦、蒙古、中国),中非砂页岩铜钴矿带(包括赞比亚、刚果(金)),北美铜镍硫化物富集区(包括美国、加拿大),北美黄铁矿型铜矿集中区(加拿大)、中欧页岩型铜矿矿区(波兰、德国)、西欧黄铁矿型铜矿带(西班牙、葡萄牙)、西伯利亚铜镍硫化物矿区、砂页岩型铜矿矿区(俄罗斯)、亚欧黄铁矿铜多金属带(俄罗斯和哈萨克斯坦)等铜矿区。
在资源储备方面,可分为三个梯队。第一梯队是智利、秘鲁和澳大利亚。智利铜带几乎占全国的一半,主要分布在中北部地区,类型主要为斑岩型铜。第二梯队是墨西哥、美国、中国、印度尼西亚、俄罗斯、波兰、刚果(金沙萨)、赞比亚和哈萨克斯坦。第三梯队是蒙古、南非、阿根廷、保加利亚等国,2011年总储量为8000万吨。
近两年来,南美铜矿勘探仍是热点,资源有了新的进展。例如,2011年,玻利维亚相关机构在距首都110公里的Corokoro发现了一座储量近1亿吨的大型铜矿,年产量为3万吨。2011年,加拿大南美银矿所属的ESCALONES铜矿位于智利首都圣地亚哥以南100公里处。据估计,新发现的大型铜矿的铜储量为180万吨。
2.铜资源产出格局
目前主要从事铜矿生产加工的大型企业有100多家。占全球铜矿产量份额前十的公司主要是智利国家铜矿公司、自由港迈克莫兰铜金公司、必和必拓集团、斯特拉塔集团、墨西哥集团、智利安托法加斯塔、里约热内卢Tinto、波兰铜集团公司、南非英美资源集团、2011年占全球生产份额的2.9%以上。中国五矿集团公司排名第22位。
从资源生产控制企业所在国家的情况来看,英国的铜生产企业与所在国家的比例最高,其次是智利、美国、澳大利亚、加拿大、瑞士、墨西哥、俄罗斯、波兰,日本排在第十位。参见图3。

从生产者的大陆来看,欧洲、拉丁美洲和北美是生产者的三大来源。国际跨国公司主要来自欧洲和北美;当地大型矿业集团主要来自拉丁美洲;大洋洲和亚洲的铜生产商位居第二,非洲最少。见图4。


大型炼铜厂的子公司都是大型铜生产企业。欧美公司是主流。拉丁美洲主要是墨西哥集团,亚洲主要是日本集团。见表1所示。

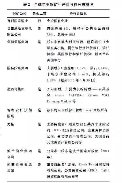
3.全球主要铜矿公司股权分布格局
世界上大部分主要的铜生产公司都是上市公司。然而,全球产量最高的是智利国家铜业(Chile National Copper),该公司仍是一家非上市公司和全资国有企业。还有波兰铜,也主要由政府投资的大型铜矿企业。其余矿业上市公司股权主要由内部股权机构和公募基金分配。见表2[5-8]。
1)智利国家铜业公司是世界上最大的铜矿资源控制公司,为国有独资,通过协议等方式与其他各方进行合作。
智利国家铜业公司是世界上最大的铜矿生产经营公司。2011年,它的产量占世界总产量的13%。是智利国有企业,非上市公司。与外资的合作主要是协议形式。近年来,智利国家铜业公司不断通过协议等方式与中日企业和机构开展合作。
a.与中国合作。中国五矿集团公司曾于2005年与智利签署合作协议,共同开发智利铜矿资源项目,价值20亿美元。五矿金属和智利国家铜业公司各持有合资企业50%的股份。作为回报,五矿赢得了一份长期铜供应合同。2007年,智利国家铜业公司试图修改与中国五矿集团的协议,以保护Gaby Copper Mine[9]的国有化。2008年,中国ENFI与智利国家铜业公司签署了合作协议,主要是技术合作。
b.与日本合作。2012年,日本加强与智利国家铜业公司的合作。今年8月,日本三井物产与智利国家铜业公司签署融资协议,建立战略合作关系[10]。据日本媒体报道,双方将共同持有英美资源[11]子公司AngloAmerican Sur (AAS) 29.5%的股份。三井物产提供了19亿美元的短期融资。同时,三井& co .)投资11亿美元的合资公司“星”与智利国家铜业公司获得17%的股权的合资企业(AAS)相当于5%的股权,获得星持有约120000吨铜的权利在原子吸收光谱法。此外,当智利国家铜业公司偿还短期融资时,三井物产还可能以10亿美元的价格收购Acrux 15.25%的股权。此外,智利国家铜业公司(National Copper Corporation)计划与日本三井(Mitsui)合作开发Maricunga锂矿。2012年9月,智利国家铜业公司对参与Maricunga锂矿开发进行了内部评估。该盐湖位于智利北部,开采面积145平方公里,是智利第二大含锂盐湖矿区。
2)在上市公司中,多元化机构参与铁矿石投资。
a.银行、信托机构及保险机构,如澳大利亚银行、新西兰及美国银行、英国银行及信托机构、美国州立农业巴士保险公司等。
b.资产和金融服务及其他投资公司,如黑石集团、Franklin Resources、Fisher Asset Management、美国经纪公司Van Eck Asset Management等。例如,黑石集团,前身为黑石集团,总部设在美国纽约。是全球领先的另类资产管理和金融咨询服务机构,全球最大的独立另类资产管理机构之一,美国最大的上市投资管理公司。其另类资产管理业务包括企业私募股权基金、房地产机会基金、对冲基金、高级债务基金、私募对冲基金、封闭式共同基金[12]。黑石集团还提供各种财务咨询服务,包括并购咨询、重组和重组咨询以及融资服务。黑石集团在亚特兰大、波士顿、芝加哥、达拉斯、洛杉矶、旧金山、伦敦、巴黎、孟买、香港和东京设有办事处。2012年,黑石集团(Blackstone Group)成功募集了24亿美元,成为首只以能源为重点的私募股权基金。
c.家族企业,如智利Antofagasta,其65%的股份由智利Luksic家族持有。
3)铜矿企业并行并购和跨领域投资规模不断扩大。
2012年,矿业巨头在全球矿业资本市场价值排名第五,同时也是知名铜生产商斯特拉塔——与排名第六的嘉能可宣布启动并购程序。新公司将更名为嘉能可Terrata国际集团,新集团市值将高达900亿美元。截至2013年3月,嘉能可收购斯特拉塔的交易仍在等待中国批准。如果合并,新集团将成为世界第四大矿业公司。其业务包括18种商品的生产和销售,以及跨越33个国家的投资项目。大规模的合并和收购将创造出世界上第一家大型垂直整合的大宗商品贸易公司。新公司将拥有集采矿、加工、仓储、运输、物流和营销为一体的综合业务。

2012年,美国矿业集团Freeport McMoran Copper and Gold以大约200亿美元的价格收购了PlainsExplorationandProduction和McMoRanExploration,并再次以惊人的方式进入石油行业[13]。
国际矿业巨头的并购和跨行业投资将继续推动新的大型企业之间的并购,企业规模将越来越大。